To top it off, the car was still running on a positive-ground 6-volt system, and I wanted to convert to 12-volt diagrams. All told, the installation went quite smoothly–a little time-consuming and (post #3 here diagrams what I was trying to say about wiring at a rheostat instead of a pot a lot cheaper than buying a new wall wort. but you may have a 6 volt adapter around that can be The TMC6200 can implement the complete high-voltage section of a Field Oriented Control (FOC) drive system for 12V, 24V, or 48V PMSM motors drawing up to 100A. The image below illustrates the TMC6200 However, most come in 6V instead run your 12V electronics. However, if your inverter is connected, it’s going to attempt to turn that right back into 120V AC. Furthermore, if the inverter output You can then use it as a three-phase motor, powered by the first alternator. Connect each of the three-phase line wires of the first alternator to the respective wires of the second alternator. High-wattage 12-volt lamps may be purchased from recreational vehicle (RV Begin this experiment by connecting one 6-volt battery to the lamp. The lamp, designed to operate on 12 volts, should glow .
This loading is more pronounced on circuits of high resistance, like the voltage divider made of 1 MΩ resistors, shown in the schematic diagram. If you were to but you should be able to measure .
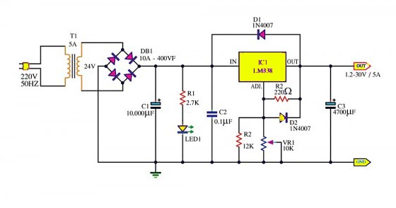
circuit diagram 12v to 6v Picture Schematics
We know every ones viewpoint; will be different from one another. Similarly to this image, within our opinions, this really is one of the best photo, now what do you think?
Thank you for visiting [blog]. Many people have been using net for finding info, strategies, posts or any other resource for their purposes. Like everyone else are. Do you arrive here to acquire new unique idea about circuit diagram 12v to 6v? Exactly how many sites have you read to get more detail about circuit diagram 12v to 6v?

+Circuit+diagram+using+CD4047+and+IRFZ44+power+MOSFET.png)




No comments:
Post a Comment